Planning to do some boating overseas?
A guide to the ICC and CEVNI qualifications
What Are They?
Many European countries have adopted the ICC (International Certificate of Competence) as a requirement to operate a vessel in their waters. The CEVNI (Code Européen des Voies de la Navigation Intérieure) is an endorsement that may be required if the holder of an ICC wishes to operate a vessel in inland waterways.An ICC is valid for 5 years from date of issue.
Which countries require them?
Austria, Belarus, Belgium, Bulgaria, Croatia, Czech Republic, Finland, France, Germany, Hungary, Ireland, Italy, Lithuania, Luxembourg, Netherlands, Poland, Romania, Serbia, Slovakia, Switzerland, Ukraine, United Kingdom should formally accept an ICC.
In practice however, many local police, harbour masters and other local authorities know of and accept an ICC as sufficient proof of competence even when there is no legal obligation for them to do so. The holder’s photograph and official wording translated into nine different languages on the certificate assist with its wide acceptance.
The CEVNI endorsement applies to most rivers, canals and lakes in Europe. Please note that some countries do operate a different system.
There is no guarantee that an ICC with or without a CEVNI endorsement will be accepted by a particular nation or individual official.
Travellers are strongly recommended to gain written clarification regarding what certification is required in advance.
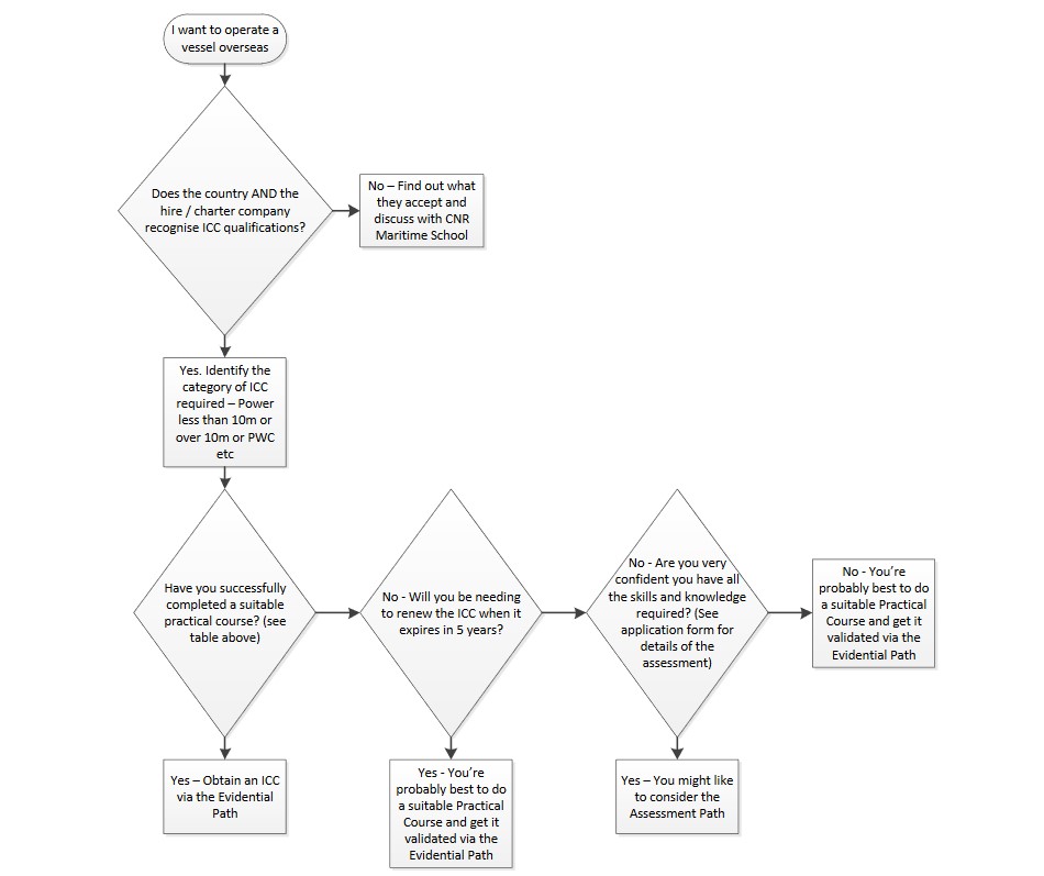
How can i get an ICC?
Firstly you need to decide what category of vessel you require an ICC for.You can choose from:
- Power up to 10m
- Power 10m +
- Personal Water Craft
- Sail
In addition, if you intend to operate the vessel on inland waters (rivers, canals and lakes) you may need the CEVNI endorsement–more on that later.
There are two ways to obtain an ICC
- By providing evidence that you’ve completed a practical course(Evidential Path)
- By completing an assessment.(Assessment Path)
Evidential Path
If you’ve successfully completed an RYA or MCA practical course, the table below will explain what class of ICC you can apply for:

This table isn’t a complete list of acceptable certificates. If you hold a certificate for a practical course not mentioned, contact the office for further advice.
An advantage of the Evidential Path is that the course qualification is valid for life and the ICC can simply be re-validated every 5 years.
Assessment path:
If you haven’t completed the appropriate course for the category of ICC you need and you feel that you have the skills and experience needed then there are assessment options. Coastguard Northern Region can deliver assessments for Power and PWC ICCs. If you need a sail ICC, give us a call and we’ll refer to you to someone who can help.
For a PWC ICC we can carry out a direct assessment for an RYA Powerboat level 2 qualification and get this validated for an ICC which will cover Power up to 10m and PWC’s.
For Power less than 10m we can conduct an ICC assessment or an RYA Powerboat Level 2 direct assessment and get this validated for an ICC. The second option would give you both the Level 2 qualification AND the ICC. Because the ICC is only valid for 5 years, this could be a better long term choice.
For Power greater than 10m you can complete an ICC assessment. This is a practical assessment and must be carried out on a power vessel greater than 10m. Please note that you cannot be assessed for a power ICC on board a sailing yacht.
For ICC assessments, the application form will provide you with an idea of what the assessment will involve. We can provide a vessel or we can assess you aboard your own vessel.Once we know how many people are being assessed (max of two at a time) and vessel arrangements etc, we can advise on costs.
Please note an assessed ICC will require a full reassessment in 5 years time.
ICC Process Flow Chart:

Inland Waters
The CEVNI inland waters endorsement can be obtained by studying the rules and then completing the CEVNI exam. For those completing an ICC Assessment, this exam can be sat at the same time. To help you prepare, there are a number of books that cover the subject. We’d suggest the RYA European Waterways Regulations (G17) or the RYA CEVNI Handbook (G106). Both of these publications can be purchased here from Coastguard Boating Education.
For more information or assistance just contact our Education team on 0508 737 283